医师报

— 医师报官方网站 —

医师报

— 医师报官方网站 —

2016-03-17 总第444期
当前位置:首页/数字报•在线读报/2016-03-17 总第444期
返回上层

总第444期

发布时间:2016-03-17

感染

标题导航

美发布流感抗病毒治疗新建议

发布时间:2016-03-17来源:《医师报》作者:武冬秋  阅读: 503  

字体尺寸:放大缩小默认

blob.png

接种疫苗是预防流感的第一步也是最重要的一步。近日,美国疾病预防控制中心(CDC)发布最新流感抗病毒治疗建议。2015-2016季节流感疫苗已更新并与流行的流感病毒匹配,CDC建议临床医师继续对未接种的人群进行接种。

接种疫苗的重要辅助手段是使用抗病毒药物治疗流感。快速治疗对于确诊流感有很严重的流感症状或罹患流感并发症的高危人群尤为重要。

研究表明,早期抗病毒治疗可缩短发热和疾病症状的持续时间; 减少流感并发症的风险,包括年轻儿童的中耳炎和需要抗生素治疗的成人肺炎;减少住院患者死亡的风险。

早期使用抗病毒药时,临床获益最大。有指征时,抗病毒治疗应在疾病开始后尽快开始,理想状态是症状初起的48 h内。然而,住院患者48 h后开始抗病毒治疗,仍能获益。

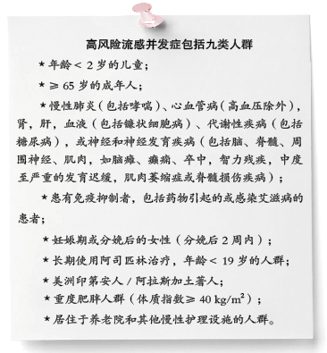
确诊或疑似流感的以下人群,建议尽早使用神经氨酸酶抑制剂抗病毒药治疗,包括住院者;有严重、复杂,或渐进性疾病者;高风险流感并发症者。

对门诊高风险人群决定是否进行抗病毒治疗时,根据患者疾病的严重程度和进展,年龄,潜在的医疗条件,流感的可能性,和距离初发症状的时间,进行的临床判断是重要的。开始抗病毒治疗的决定不应等到流感的测试结果或实验室确认后才进行。



blob.png

1918-1920年,一场流感横扫世界。1918年3月11日,美国堪萨斯州一家军人医院报道了首例“西班牙流感”患者,1918年秋季则在全球大量爆发,至1920年春季,在全世界造成约10亿人感染,近4000万人死亡。相比之下,第一次世界大战造成1000万的死亡人数只有其1/2~1/5。在这场全球大流感中丧生的人比人类历史上在其他所有疾病暴发中死去的人都多。

流行病学家估计,在全球大约有5000万人在大流感中丧生,这个数字甚至可能高达1亿

666613127165444301.jpg